| |
|
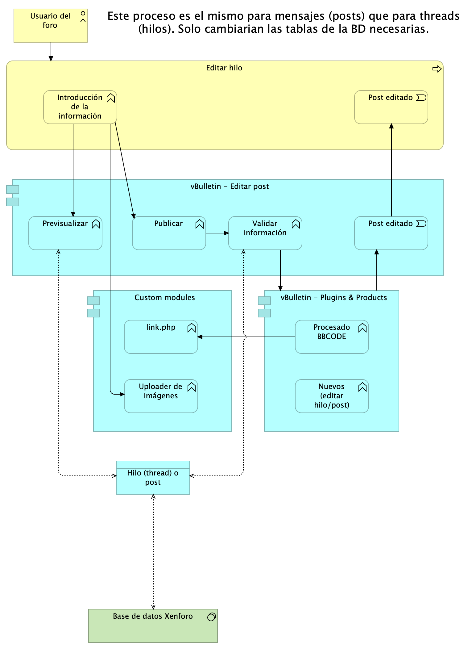
Usuario del foro |
Editar hilo |
| |
|
Editar hilo |
Introducción de la información del hilo |
| |
|
Introducción de la información del hilo |
Previsualizar |
| |
|
Introducción de la información del hilo |
Publicar |
| |
|
Introducción de la información del hilo |
Uploader de imágenes |
| |
|
vBulletin - Editar post |
Previsualizar |
| |
|
vBulletin - Editar post |
Publicar |
| |
|
vBulletin - Editar post |
Validar información |
| |
|
vBulletin - Editar post |
Post editado |
| |
|
Previsualizar |
Hilo (thread) o post |
| |
|
Publicar |
Validar información |
| |
|
Validar información |
Hilo (thread) o post |
| |
|
Validar información |
vBulletin - Plugins & Products |
| |
|
Post editado |
Post editado |
| |
|
Base de datos Xenforo |
Hilo (thread) o post |
| |
|
vBulletin - Plugins & Products |
Post editado |
| |
|
vBulletin - Plugins & Products |
Nuevos (editar hilo/post) |
| |
|
vBulletin - Plugins & Products |
Procesado BBCODE |
| |
|
Procesado BBCODE |
link.php |
| |
|
Custom modules |
link.php |
| |
|
Custom modules |
Uploader de imágenes |