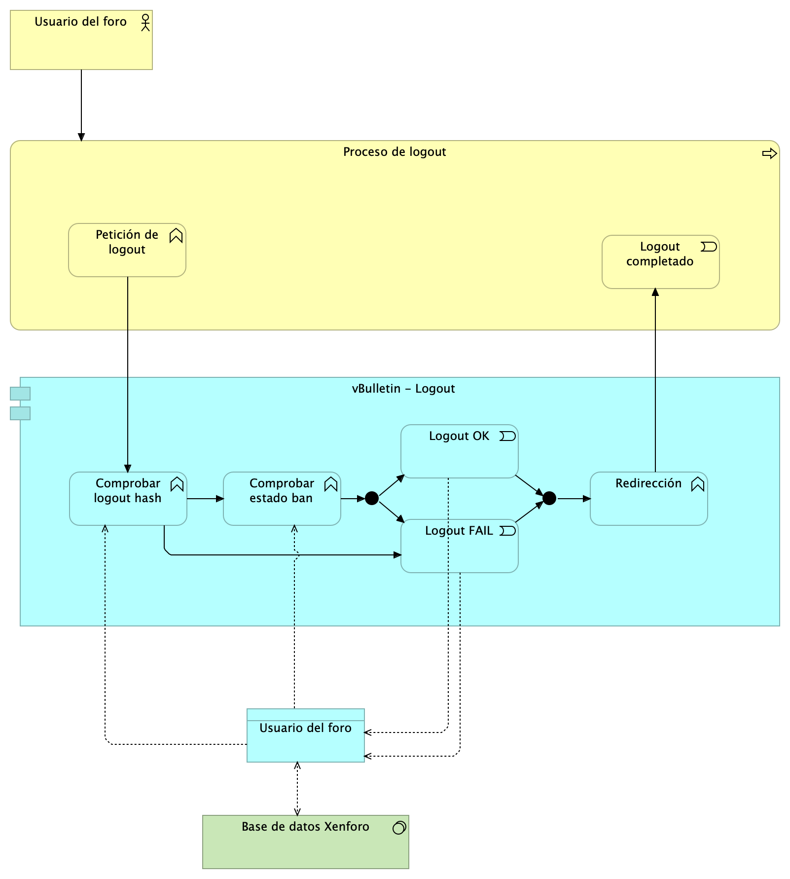
Logout
(
)
Hay algunos plugins implicados
Usuario del foro
Base de datos Xenforo
Usuario del foro
Proceso de logout
Petición de logout
Logout completado
vBulletin - Logout
Comprobar logout hash
Comprobar estado ban
Logout OK
Logout FAIL
Redirección
Junction (copy)
Junction (copy)
Usuario del foro
Proceso de logout
Base de datos Xenforo
Usuario del foro
Proceso de logout
Petición de logout
Petición de logout
Comprobar logout hash
vBulletin - Logout
Logout OK
vBulletin - Logout
Comprobar logout hash
vBulletin - Logout
Logout FAIL
vBulletin - Logout
Redirección
vBulletin - Logout
Comprobar estado ban
Comprobar logout hash
Logout FAIL
Comprobar logout hash
Usuario del foro
Comprobar logout hash
Comprobar estado ban
Comprobar estado ban
Usuario del foro
Comprobar estado ban
Junction (copy)
Logout OK
Junction (copy)
Logout OK
Usuario del foro
Logout FAIL
Junction (copy)
Logout FAIL
Usuario del foro
Redirección
Logout completado
Junction (copy)
Logout FAIL
Junction (copy)
Logout OK
Junction (copy)
Redirección