| |
|
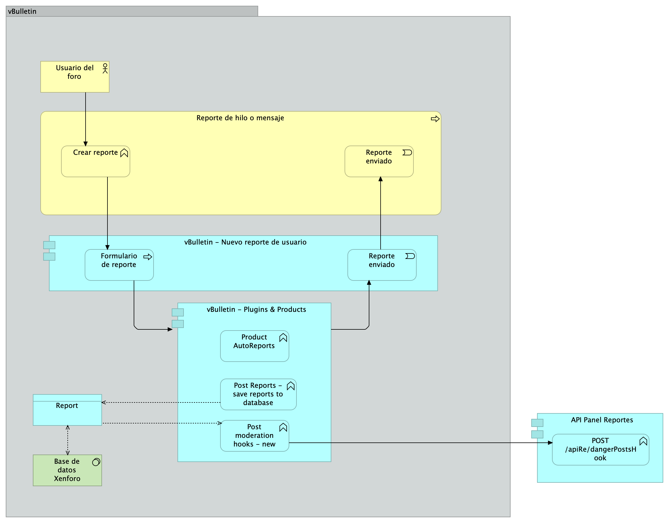
Reporte de hilo o mensaje |
Crear reporte |
| |
|
Crear reporte |
Formulario de reporte |
| |
|
vBulletin - Plugins & Products |
Product AutoReports |
| |
|
vBulletin - Plugins & Products |
Post Reports - save reports to database |
| |
|
vBulletin - Plugins & Products |
Post moderation hooks - new report (panel reportes) |
| |
|
vBulletin - Plugins & Products |
Reporte enviado |
| |
|
Post Reports - save reports to database |
Report |
| |
|
Post moderation hooks - new report (panel reportes) |
Report |
| |
|
Post moderation hooks - new report (panel reportes) |
POST /apiRe/dangerPostsHook |
| |
|
Base de datos Xenforo |
Report |
| |
|
Usuario del foro |
Crear reporte |
| |
|
vBulletin - Nuevo reporte de usuario |
Formulario de reporte |
| |
|
vBulletin - Nuevo reporte de usuario |
Reporte enviado |
| |
|
Formulario de reporte |
vBulletin - Plugins & Products |
| |
|
Reporte enviado |
Reporte enviado |
| |
|
API Panel Reportes |
POST /apiRe/dangerPostsHook |