| |
|
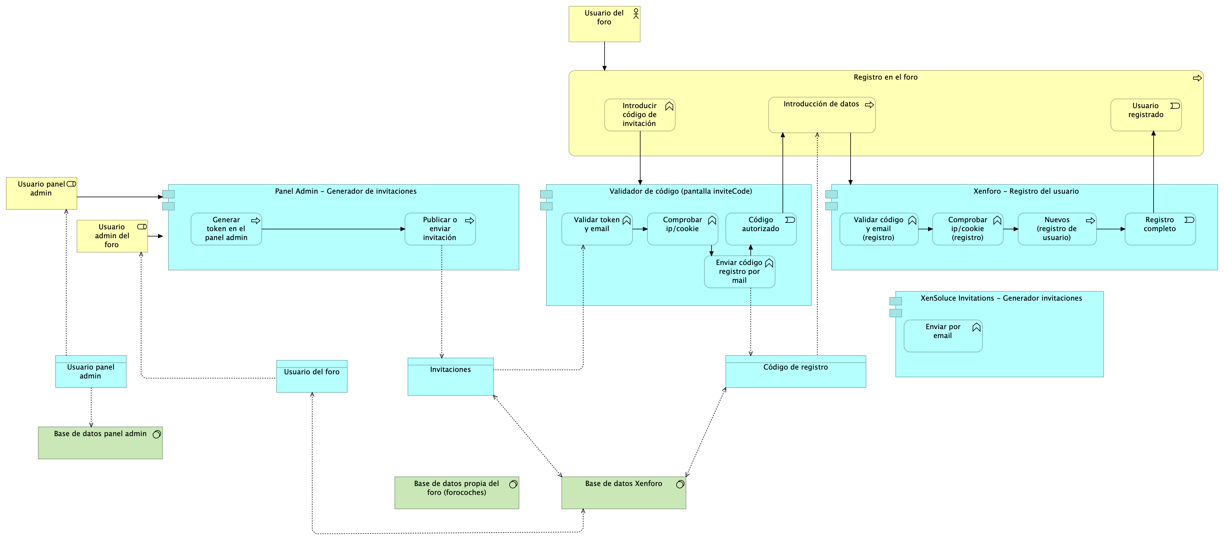
Registro en el foro |
Introducción de datos |
| |
|
Registro en el foro |
Introducir código de invitación |
| |
|
Introducción de datos |
Código de registro |
| |
|
Introducción de datos |
Xenforo - Registro del usuario |
| |
|
Introducir código de invitación |
Validador de código (pantalla inviteCode) |
| |
|
Usuario registrado |
Registro en el foro |
| |
|
Panel Admin - Generador de invitaciones |
Publicar o enviar invitación |
| |
|
Panel Admin - Generador de invitaciones |
Generar token en el panel admin |
| |
|
Generar token en el panel admin |
Publicar o enviar invitación |
| |
|
Publicar o enviar invitación |
Invitaciones |
| |
|
Usuario panel admin |
Panel Admin - Generador de invitaciones |
| |
|
Usuario panel admin |
Usuario panel admin |
| |
|
Usuario admin del foro |
Panel Admin - Generador de invitaciones |
| |
|
Usuario admin del foro |
Usuario del foro |
| |
|
Usuario del foro |
Registro en el foro |
| |
|
Validador de código (pantalla inviteCode) |
Validar token y email |
| |
|
Validador de código (pantalla inviteCode) |
Comprobar ip/cookie |
| |
|
Validador de código (pantalla inviteCode) |
Código autorizado |
| |
|
Validador de código (pantalla inviteCode) |
Enviar código registro por mail |
| |
|
Validar token y email |
Invitaciones |
| |
|
Validar token y email |
Comprobar ip/cookie |
| |
|
Comprobar ip/cookie |
Enviar código registro por mail |
| |
|
Código autorizado |
Introducción de datos |
| |
|
Enviar código registro por mail |
Código de registro |
| |
|
Enviar código registro por mail |
Código autorizado |
| |
|
Base de datos Xenforo |
Código de registro |
| |
|
Base de datos Xenforo |
Usuario del foro |
| |
|
Base de datos Xenforo |
Invitaciones |
| |
|
Base de datos panel admin |
Usuario panel admin |
| |
|
Xenforo - Registro del usuario |
Registro completo |
| |
|
Xenforo - Registro del usuario |
Comprobar ip/cookie (registro) |
| |
|
Xenforo - Registro del usuario |
Validar código y email (registro) |
| |
|
Xenforo - Registro del usuario |
Nuevos (registro de usuario) |
| |
|
Registro completo |
Usuario registrado |
| |
|
Comprobar ip/cookie (registro) |
Nuevos (registro de usuario) |
| |
|
Validar código y email (registro) |
Comprobar ip/cookie (registro) |
| |
|
Nuevos (registro de usuario) |
Registro completo |
| |
|
XenSoluce Invitations - Generador invitaciones |
Enviar por email |